7m足球完场比分-7m足球情报
由水力学与山区河流开发保护国家重点实验室、水利水电工程系、水文与水资源工程系、农业水利工程系、热能与动力工程系、岩土与地下工程系、岩土工程四川省重点实验室、水文及水资源工程四川省重点实验室、水利水电科学研究所等组成。拥有水利工程、土木工程2个博士后流动站,水利工程、土木工程2个一级学科博士学位授予权,以及“水力学及河流动力学”、“岩土工程”国家重点学科,“水文学及水资源”国家重点学科培育学科,“农业水土工程”四川省重点学科,“现代水利水电科学与工程”国家“211”工程重点学科、“985工程”“西南资源环境与灾害防治科技创新平台”以及一流学科“深地岩体力学与地下水利工程”建设平台。
7m足球情报
2020年博士研究生全部实行“申请-考核”制招生。
一、 招生计划
7m足球完场比分
2020年计划招收博士研究生65人(含与南京水科院联合培养10人,工程博士10人),已招收直接攻博4人,硕博连读22人。实际招生人数待国家下达2020年招生计划后做适度调整。
除国家专项计划和工程博士外,7m足球情报
原则上不招定向生。
二、 报名
(一)报考条件
1. 考生须思想品德良好,身体健康,具备《四川大学2020年博士研究生招生章程》规定的各项报考条件。
2. 外语水平:CET4≥425或托福(TOEFL)成绩≥80分或雅思(IELTS)成绩≥5.5分。
3. 不招收同等学力考生。
4. 申请外语水平考试免试条件:
申请者外语水平原则上需至少达到其中一项〔第①-③原则上成绩有效期五年。截止日为入学当年入学前〕:①CET6≥480分;②托福成绩≥90分;③雅思成绩≥6分;④入学前的三年内在英语国家或地区获得过硕士或博士学位且获得教育部留学服务中心提供的学位认证;⑤CET6≥425分且近三年内(2017年1月1日以后的成果)以第一作者身份发表与报考专业相关的英文SCI论文。少数民族高层次骨干人才计划的考生不能免考外语。
申请外语免试的考生必须提交《四川大学外语水平考试免试申请表》。
(二)网上报名和缴费
网上报名和缴费时间为2019年11月20至12月20日。考生报名前务必仔细阅读《四川大学2020年博士研究生招生章程》和《四川大学2020年博士博士研究生招生网上报名须知》,以及本单位博士招生简章和招生专业目录,按要求完成网上报名和缴费。未在规定时间内进行报名和缴费者视为报名无效,不能进入下一环节。
(三)提交申请材料
符合报考条件的人员须下载 “提交博士入学申请材料自查表”(附件1),按顺序整理材料,并在2019年12月25日17点前将申请材料和自查表寄送达7m足球情报
研究生招生工作办公室(联系地址:四川大学望江校区7m足球完场比分
307办公室;联系人:骆老师;联系电话:028-85405611;邮编:610065)。
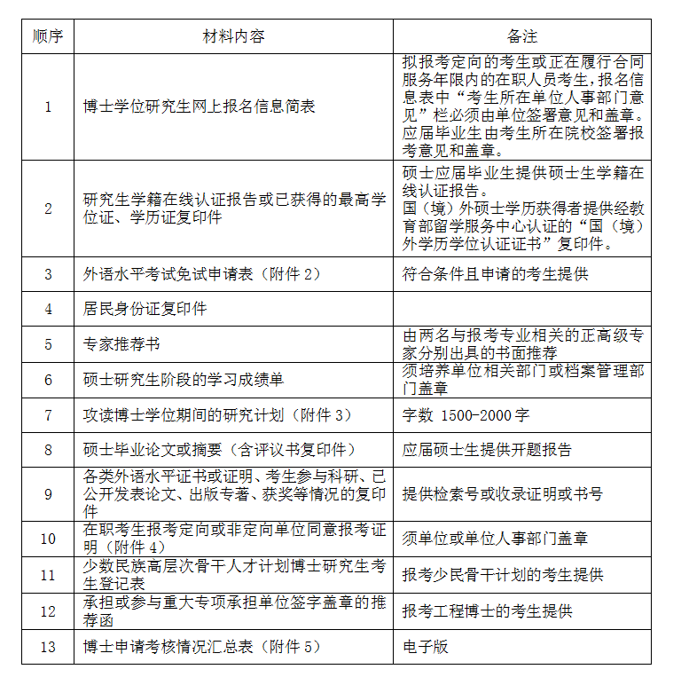
博士入学申请材料提交清单

特别提示:
①提交材料不符合要求者资格审查不合格;
②所有材料提交后不予退回;
③材料接收过时不再受理。
考生应认真了解并严格按照报考条件及相关政策要求选择填报志愿,按要求准确填写报名信息并提供真实材料。因不符合我单位博士报考条件及相关政策要求,或因信息填写错误、填报虚假信息造成后续不能初试、复试或录取的,后果由考生本人承担。
所有考生均应对本人网上报名信息进行认真核对。报名信息网上提交后如需修改的应在网上报名截止前重新报名,报名结束后一律不做修改。
三、选拔程序
1.资格审查
7m足球情报
将根据考生的网上报名情况和提交的申请材料进行严格的资格审查,审查考生是否符合报名资格要求、是否提交完善的报名材料、是否免考外语、是否按时完成缴费手续。资格审查结果预计在2020年1月5日左右公布,请考生密切关注我单位网站相关通知。
2. 材料评议
7m足球情报
将组织专家对考生的入学申请材料进行集体评议打分,材料评议成绩满分100分。
3. 外语水平考试:主要考查申请者运用外语进行阅读与写作的综合能力。
时间:2020年3月21日上午8:30-11:30。
地点:四川大学望江校区(具体地点详见准考证,准考证请于考试前一周在网报系统自行打印)。
外语考试成绩未达到相应初试合格分数线者不能进入复试环节。
7m足球情报
将根据考生材料评议成绩和外语成绩,结合普通招考招生计划数确定进入复试考核环节的人员名单。具体名单预计于2020年4月下旬在7m足球情报
网站公布。
4. 复试
7m足球情报
在复试环节对申请者的专业志趣、专业素养、学业水平、科研能力、创新潜质和综合素质等进行综合评价和全面考察。复试考核的形式与安排详见7m足球情报
博士复试通知。考生参与复试考核时间应不少于40分钟/人。复试成绩折算成百分制成绩低于60分者不得录取。
5. 思想政治素质和品德考核
7m足球情报
在复试的同时,对考生思想政治态度、思想表现、道德品质、遵纪守法等方面进行考核,重点考察考生的科学精神、学术道德、专业伦理、诚实守信等方面的情况。拟录取名单确定后,7m足球情报
向考生所在单位函调人事档案和本人现实表现等材料,全面审查其政治思想情况。函调的考生现实表现材料,需由考生本人档案所在单位的人事、政工部门加盖印章。思想政治素质和品德考核不合格者不予录取。
6. 体检
体检标准按《普通高等学校招生体检工作指导意见》(教学[2003]3号)执行,拟录取考生须于公示期内向7m足球情报
提交由政府设立的二级甲等以上医院或四川大学校医院出具的体检报告原件。
四、录取
1. 考生录取总成绩=材料评议成绩(百分制)×50%+复试成绩(百分制)×50%
2. 录取按照“全面衡量,择优录取,保证质量,宁缺勿滥”的原则进行,依据考生录取总成绩按照录取口径由高到低依次录取。
3.网上公示拟录取名单,经体检、政审、调档等流程后,向拟录取新生发录取通知书。
五、招生咨询方式
电话:028-85405611 E-mail:[email protected]
六、受理举报渠道
7m足球完场比分
纪委办公室 :028-85465358
邮箱:[email protected]
附件:
1.提交博士入学申请材料自查表
附件1.提交博士入学申请材料自查表.xlsx
2.四川大学2020年博士研究生外语水平考试免试申请表
附件2.外语水平考试免试申请表.doc
3.研究计划书
附件3.研究计划书.doc
4.在职考生单位同意报考证明
附件4.在职考生单位同意报考证明.docx
5.博士申请考核情况汇总表
附件5.申请-审核汇总表.xlsx
7m足球完场比分-7m足球情报
研究生招生办公室
2019年11月11日